Surprise Me!
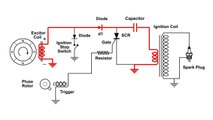
Electrical Circuits Analysis Video #62: Capacitor Discharge Current
2015-07-25
1
Dailymotion
Electrical Circuits Analysis Video #62: Capacitor Discharge Current
Please enable JavaScript to view the
comments powered by Disqus.
Related Videos
Download CMOS Current-Mode Circuits for Data Communications (Analog Circuits and Signal Processing)
CDI Capacitor Discharge Ignition Circuit Demo
How to Ground Electrical Circuits in Your Home | DIY Electrical Safety Tips (2025)
An Electrical Contractor Can Help With Electrical Circuits
Switched-Capacitor Techniques for High-Accuracy Filter and ADC Design (Analog Circuits and Signal Processing)
Circuits Current Divider part 4 Kirchoffs current law
Circuits Capacitors Part 3: Series Parallel
maerbir468 dc ckts capacitors and RC circuits 01
Circuits Capacitors in Parallel
Study the Relation Between Current and Capacity When Different Capacitors are Used in A.C. Circuit
Buy Now on CodeCanyon